用人单位劳动防护用品管理规范
第一章 总则
第一条 为规范用人单位劳动防护用品的使用和管理,保障劳动者安全健康及相关权益,根据《中华人民共和国安全生产法》、《中华人民共和国职业病防治法》等法律、行政法规和规章,制定本规范。
第二条 本规范适用于中华人民共和国境内企业、事业单位和个体经济组织等用人单位的劳动防护用品管理工作。
第三条 本规范所称的劳动防护用品,是指由用人单位为劳动者配备的,使其在劳动过程中免遭或者减轻事故伤害及职业病危害的个体防护装备。
第四条 劳动防护用品是由用人单位提供的,保障劳动者安全与健康的辅助性、预防性措施,不得以劳动防护用品替代工程防护设施和其他技术、管理措施。
第五条 用人单位应当健全管理制度,加强劳动防护用品配备、发放、使用等管理工作。
第六条 用人单位应当安排专项经费用于配备劳动防护用品,不得以货币或者其他物品替代。该项经费计入生产成本,据实列支。
第七条 用人单位应当为劳动者提供符合国家标准或者行业标准的劳动防护用品。使用进口的劳动防护用品,其防护性能不得低于我国相关标准。
鼓励用人单位购买、使用获得安全标志的劳动防护用品。
第八条 劳动者在作业过程中,应当按照规章制度和劳动防护用品使用规则,正确佩戴和使用劳动防护用品。
第九条 用人单位使用的劳务派遣工、接纳的实习学生应当纳入本单位人员统一管理,并配备相应的劳动防护用品。对处于作业地点的其他外来人员,必须按照与进行作业的劳动者相同的标准,正确佩戴和使用劳动防护用品。
第二章劳动防护用品选择
第十条 劳动防护用品分为以下十大类:
(一)防御物理、化学和生物危险、有害因素对头部伤害的头部防护用品。
(二)防御缺氧空气和空气污染物进入呼吸道的呼吸防护用品。
(三)防御物理和化学危险、有害因素对眼面部伤害的眼面部防护用品。
(四)防噪声危害及防水、防寒等的听力防护用品。
(五)防御物理、化学和生物危险、有害因素对手部伤害的手部防护用品。
(六)防御物理和化学危险、有害因素对足部伤害的足部防护用品。
(七)防御物理、化学和生物危险、有害因素对躯干伤害的躯干防护用品。
(八)防御物理、化学和生物危险、有害因素损伤皮肤或引起皮肤疾病的护肤用品。
(九)防止高处作业劳动者坠落或者高处落物伤害的坠落防护用品。
(十)其他防御危险、有害因素的劳动防护用品。
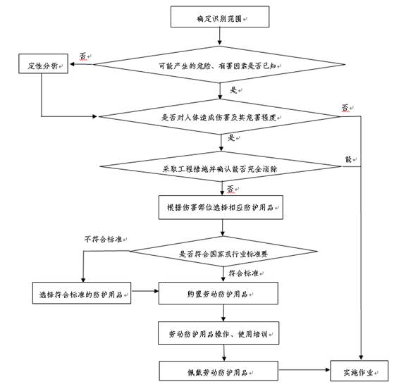
第十一条 用人单位应按照识别、评价、选择的程序(见附件1),结合劳动者作业方式和工作条件,并考虑其个人特点及劳动强度,选择防护功能和效果适用的劳动防护用品。
(一)接触粉尘、有毒、有害物质的劳动者应当根据不同粉尘种类、粉尘浓度及游离二氧化硅含量和毒物的种类及浓度配备相应的呼吸器(见附件2)、防护服、防护手套和防护鞋等。具体可参照《呼吸防护用品自吸过滤式防颗粒物呼吸器》(GB2626)、《呼吸防护用品的选择、使用及维护》(GB/T18664)、《防护服装化学防护服的选择、使用和维护》(GB/T24536)、《手部防护防护手套的选择、使用和维护指南》(GB/T29512)和《个体防护装备足部防护鞋(靴)的选择、使用和维护指南》(GB/T28409)等标准。
工作场所存在高毒物品目录中的确定人类致癌物质(见附件3),当浓度达到其1/2职业接触限值(PC-TWA或MAC)时,用人单位应为劳动者配备相应的劳动防护用品,并指导劳动者正确佩戴和使用。
(二)接触噪声的劳动者,当暴露于80dB≤LEX,8h<85dB的工作场所时,用人单位应当根据劳动者需求为其配备适用的护听器;当暴露于LEX,8h≥85dB的工作场所时,用人单位必须为劳动者配备适用的护听器,并指导劳动者正确佩戴和使用(见附件2)。具体可参照《护听器的选择指南》(GB/T23466)。
(三)工作场所中存在电离辐射危害的,经危害评价确认劳动者需佩戴劳动防护用品的,用人单位可参照电离辐射的相关标准及《个体防护装备配备基本要求》(GB/T29510)为劳动者配备劳动防护用品,并指导劳动者正确佩戴和使用。
(四)从事存在物体坠落、碎屑飞溅、转动机械和锋利器具等作业的劳动者,用人单位还可参照《个体防护装备选用规范》(GB/T11651)、《头部防护安全帽选用规范》(GB/T30041)和《坠落防护装备安全使用规范》(GB/T23468)等标准,为劳动者配备适用的劳动防护用品。
第十二条 同一工作地点存在不同种类的危险、有害因素的,应当为劳动者同时提供防御各类危害的劳动防护用品。需要同时配备的劳动防护用品,还应考虑其可兼容性。
劳动者在不同地点工作,并接触不同的危险、有害因素,或接触不同的危害程度的有害因素的,为其选配的劳动防护用品应满足不同工作地点的防护需求。
第十三条 劳动防护用品的选择还应当考虑其佩戴的合适性和基本舒适性,根据个人特点和需求选择适合号型、式样。
第十四条 用人单位应当在可能发生急性职业损伤的有毒、有害工作场所配备应急劳动防护用品,放置于现场临近位置并有醒目标识。
用人单位应当为巡检等流动性作业的劳动者配备随身携带的个人应急防护用品。
第三章 劳动防护用品采购、发放、培训及使用
第十五条 用人单位应当根据劳动者工作场所中存在的危险、有害因素种类及危害程度、劳动环境条件、劳动防护用品有效使用时间制定适合本单位的劳动防护用品配备标准(见附件4)。
第十六条 用人单位应当根据劳动防护用品配备标准制定采购计划,购买符合标准的合格产品。
第十七条 用人单位应当查验并保存劳动防护用品检验报告等质量证明文件的原件或复印件。
第十八条 用人单位应当确保已采购劳动防护用品的存储条件,并保证其在有效期内。
第十九条 用人单位应当按照本单位制定的配备标准发放劳动防护用品,并作好登记(见附件5)。
第二十条 用人单位应当对劳动者进行劳动防护用品的使用、维护等专业知识的培训。
第二十一条 用人单位应当督促劳动者在使用劳动防护用品前,对劳动防护用品进行检查,确保外观完好、部件齐全、功能正常。
第二十二条 用人单位应当定期对劳动防护用品的使用情况进行检查,确保劳动者正确使用。
第四章 劳动防护用品维护、更换及报废
第二十三条 劳动防护用品应当按照要求妥善保存,及时更换。
公用的劳动防护用品应当由车间或班组统一保管,定期维护。
第二十四条 用人单位应当对应急劳动防护用品进行经常性的维护、检修,定期检测劳动防护用品的性能和效果,保证其完好有效。
第二十五条 用人单位应当按照劳动防护用品发放周期定期发放,对工作过程中损坏的,用人单位应及时更换。
第二十六条 安全帽、呼吸器、绝缘手套等安全性能要求高、易损耗的劳动防护用品,应当按照有效防护功能最低指标和有效使用期,到期强制报废。
第五章 附则
第二十七条 本规范所称的工作地点,是指劳动者从事职业活动或进行生产管理而经常或定时停留的岗位和作业地点。
第二十八条 煤矿劳动防护用品的管理,按照《煤矿职业安全卫生个体防护用品配备标准》(AQ1051)规定执行。
附件1
劳动防护用品选择程序

附件2
呼吸器和护听器的选用
|
危害因素 |
分类 |
要求 |
|
颗粒物 |
一般粉尘,如煤尘、水泥尘、木粉尘你、云母尘、滑石尘及其他粉尘。 |
过滤效率至少满足《呼吸防护用品自吸过滤式防颗粒物呼吸器》(GB2626)规定的KN90级别的防颗粒物呼吸器 |
|
石棉 |
可更换式防颗粒物半面罩或全面罩,过滤效率至少满足GB2626规定的 KN95级别的防颗粒物呼吸器 |
|
矽尘、金属粉尘(如铅尘、镉尘)、砷尘、烟(如焊接烟、铸造烟) |
过滤效率至少满足GB2626规定的 KN95级别的防颗粒物呼吸器 |
|
放射性颗粒物 |
过滤效率至少满足GB2626 规定的KN100级别的防颗粒物呼吸器 |
|
致癌性油性颗粒物(如焦炉烟、沥青烟等) |
过滤效率至少满足GB2626规定的 KP95级别的防颗粒物呼吸器 |
|
化学物质 |
窒息气体 |
隔绝式正压呼吸器 |
|
无机气体、有机蒸气
|
防毒面具
面罩类型:
工作场所毒物浓度超标不大于10倍,使用送风或自吸过滤半面罩;工作场所毒物浓度超标不大于100倍,使用送风或自吸过滤全面罩;工作场所毒物浓度超标大于100倍,使用隔绝式或送风过滤式全面罩 |
|
酸、碱性溶液、蒸气 |
防酸碱面罩、防酸碱手套、防酸碱服、防酸碱鞋 |
|
噪声 |
劳动者暴露于工作场所
80dB≤LEX,8h<85 dB的 |
用人单位应根据劳动者需求为其配备适用的护听器 |
|
劳动者暴露于工作场所
LEX,8h≥85dB的 |
用人单位应为劳动者配备适用的护听器,并指导劳动者正确佩戴和使用。劳动者暴露于工作场所LEX,8h为85~95dB的应选用护听器SNR为17~34dB的耳塞或耳罩;劳动者暴露于工作场所LEX,8h≥95dB的应选用护听器SNR≥34dB的耳塞、耳罩或者同时佩戴耳塞和耳罩,耳塞和耳罩组合使用时的声衰减值,可按二者中较高的声衰减值增加5dB估算 |
附件3
高毒物品目录中确定人类致癌物质
|
序号 |
毒物名称 |
英文名称 |
MAC (mg/m3) |
PC-TWA (mg/m3) |
|
1 |
苯 |
benzene |
- |
6 |
|
2 |
甲醛 |
formaldehyde |
0.5 |
- |
|
3 |
铬及其化合物(三氧化铬、铬酸盐、重铬酸盐) |
chromic and compounds(chromium trioxide,chromate,dichromate) |
- |
0.05 |
|
4 |
氯乙烯 |
vinyl chloride |
- |
10 |
|
5 |
焦炉逸散物 |
coke oven emissions |
- |
0.1 |
|
6 |
镍与难溶性镍化合物 |
nickel and insoluble compounds |
- |
1 |
|
7 |
可溶性镍化合物 |
soluble nickel compounds |
- |
0.5 |
|
8 |
铍及其化合物 |
beryllium and compounds |
- |
0.0005 |
|
9 |
砷及其无机化合物 |
arsenic and inorganic compounds |
- |
0.01 |
|
10 |
砷化(三)氢;胂 |
arsine |
0.03 |
- |
|
11 |
(四)羰基镍 |
nickel carbonyli |
0.002 |
- |
|
12 |
氯甲基醚 |
chloromethyl methyl ether |
0.005 |
- |
|
13 |
镉及其化合物 |
cadmium and compounds |
- |
0.01 |
|
14 |
石棉总尘/纤维 |
asbestos |
- |
0.8
0.8f/ml |
注:根据最新发布的《高毒物品目录》和确定人类致癌物质随时调整。
附件 4
用人单位劳动防护用品配备标准
|
岗位/工种 |
作业者数量 |
危险、有害因素类别 |
危险、有害因素浓度/强度 |
配备的防护用品种类 |
防护用品
型号/级别 |
防护用品发放周期 |
呼吸器过滤元件更换周期 |
|
|
|
|
|
|
|
|
|
|
|
|
|
|
|
|
|
|
|
|
|
|
|
|
|
|
|
|
|
|
|
|
|
|
|
|
|
|
|
|
|
|
|
|
|
|
|
|
|
|
|
|
|
|
|
|
|
|
|
|
|
|
|
|
|
|
|
|
|
|
|
|
|
|
|
|
|
|
|
|
|
|
|
|
|
|
|
|
|
|
|
|
|
|
|
|
|
|
|
|
|
|
|
|
|
|
|
|
|
|
|
|
|
|
|
|
|
|
|
|
|
|
|
|
|
|
|
|
|
|
|
|
|
|
|
|
|
|
|
|
|
|
|
|
|
|
|
|
|
|
|
|
|
|
|
|
|
|
|
|
|
|
|
|
|
|
|
|
|
|
|
|
|
|
|
|
|
|
|
|
|
|
|
|
|
|
|
|
|
|
|
|
|
|
|
|
|
|
|
|
|
|
|
|
|
|
|
|
|
|
|
|
|
|
|
|
附件5
劳动防护用品发放登记表
单位/车间:
|
序号 |
岗位/工种 |
员工姓名 |
防护用品名称 |
型号 |
数量 |
领用人签字 |
备注 |
|
|
|
|
|
|
|
|
|
|
|
|
|
|
|
|
|
|
|
|
|
|
|
|
|
|
|
|
|
|
|
|
|
|
|
|
|
|
|
|
|
|
|
|
|
|
|
|
|
|
|
|
|
|
|
|
|
|
|
|
|
|
|
|
|
|
|
|
|
|
|
|
|
|
|
|
|
|
|
|
|
|
|
|
|
|
|
|
|
|
|
|
|
|
|
|
|
|
|
|
|
|
|
|
|
|
|
|
|
|
|
|
|
|
|
|
|
|
|
|
|
|
|
|
|
|
|
|
|
|
|
|
|
|
|
|
|
|
|
|
|
|
|
|
|
|
|
|
|
|
|
|
|
|
|
|
|
|
|
|
|
|
|
|
|
|
|
|
|
|
|
|
|
|
|
|
|
|
|
|
|
|
|
|
|
|
|
|
|
发放人: 日期: 年 月 日